首页 女人频道 情感口述 性感女人 GIF 内涵
首页  >>  娱乐八卦

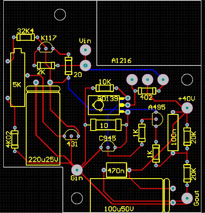
[HiFi功放制作经验谈2020]

标签:  0    
下面作频率特性测试。把输入信号的幅度降低到300mV,然后逐步降低信号频率,直到输出幅度衰减到85%为止,记录此刻的低端频响;再把信号频率逐渐提高,直到输出幅度降低到原来的85%为止,记录高端频响。现在,把信号器调到10KHZ/300mV方波,观察输出波形。如果方波的正跳变有过冲,可以调大反馈微调电容45/7p,使过冲消失;如果正跳变有过分的圆滑缓变,可以调小反馈微调,使圆角变直,最后得到一个规整的方正波形(允许正跳变沿稍有圆角)。至此,全部放大板的调试工作完成。
我制作的两块放大板在两组41V的电源供应下,连接6欧负载电阻,最高输出峰值电压可达26V(112W),此前的波形没有任何可见的失真,低端频响在8HZ,高端都在82KHZ,10KHZ方波波形很正,前沿圆角很微小。并且在没有输入信号时,输出十分纯净,仅有850uV噪音杂散信号,可以说性能绝佳!
[HiFi功放制作经验谈2020]
[HiFi功放制作经验谈2020]
[HiFi功放制作经验谈2020]
顶一下(0)踩一下(0)
上一篇:53岁宋丹丹被指入香港籍明星国籍大起底(图)下一篇:关于德人卢安克事件
你可能喜欢
[ThinkPadX230/X260体验]testflight邀请码大全,成人福利你懂的2021,testflight兑换码papi酱处女单卖出2200万,为啥不换22%股权呢?
2020宜家喷水门事件 P站红人Fullfive在宜家不雅视频OPhone 2.0将于近期发布 可兼容Android 2.0综艺大热门20210325:连爱因斯坦都睁大眼!?网路歪理实验真的可信吗?
圣经预言世界末日在2021(2021圣经预言7年大灾难 )2021FIFA国家队足球世界排名 2021世界足球队实力排名榜2020年解放台湾,我准备好了哦
精彩推荐
佐藤健和上白石萌音是情侣吗让女朋友读的语音条40条!一句话给老公撩硬,五十八句你叫的出来吗
女扮男装假小子偶像剧!中性扮相 刹那惊艳2020年女扮男装的古装电视剧你看过几部倪妮《28岁未成年》教你当男人对你冷淡了怎么
捉奸记林月娥自缚被别人玩弄双乳性奴监狱 sm 调教 15部经典SM电影推荐spa都包含哪些项目
栏目索引