首页
女人频道
情感口述
性感女人
GIF
内涵
首页
>>
女人频道
翡翠的分类和等级划分
标签:
0
顶(0)
评论:
0条
彩度即人们通常说的颜色饱和度,按照颜色浓淡的长度将彩度分为五个级别。
(3)明度分级
明度是指翡翠颜色的明暗程度,即俗称“浓、正、阳、匀”中的阳。按照翡翠的灰度将明度分为四个级别。
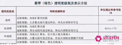
2. 透明度分级
翡翠(绿色)透明度受颜色影响,彩度升高,明度降低透明度会随之降低,考虑和排除颜色对透明度的影响,翡翠(绿色)的透明度分为四个级别。
3. 质地分级
翡翠(绿色)质地分级与翡翠(无色)质地分级的内容相同。
顶一下
(0)
踩一下
(0)
上一篇:
短款开衫毛衣最佳搭配
下一篇:
男士手链奢侈品
你可能喜欢
翡翠分为几个等级
翡翠的种水分为8个等级
翡翠的品种和等级
玻璃种翡翠有收藏价值吗 玻璃种翡翠和冰种翡翠哪个好
玻璃种翡翠有收藏价值吗 玻璃种翡翠和冰种翡翠哪个好
冰种翡翠属于什么档次 冰种翡翠价格一般多少
冰种翡翠属于什么档次 冰种翡翠价格一般多少
玻璃种翡翠可以佩戴吗 玻璃种翡翠买回来怎么处理
玻璃种翡翠是什么档次 玻璃种翡翠好吗
精彩推荐
央视两代一姐倪萍董卿再次同框
董卿去了美国 到底有没有离开央视?
董卿人生旅途中至少已经有了六段隐秘的恋情
3P
郭晶晶儿子一年的幼儿园学费,竟然高达14万元
4P
儿童简易爱心辫
3P
今天来了解一下皮肤黄适合穿这6个颜色吧
4P
什么颜色的打底衫最百搭
4P
最显白的衣服颜色排名,该穿什么颜色?才能最显白呢?
4P
皮肤暗黄穿什么颜色好看
栏目索引
女人频道
女优番号
性感女人
健康养生
两性健康
娱乐八卦
情感口述
邪恶GIF
动漫美女
日本漫画
灵异图片
内涵图吧
两性图片
综合图片