五级:蓝绿色,颜色均匀,不浓,不淡,润亮。
六级: 灰蓝色(含淡黄绿色、淡红色、淡紫罗兰色),颜色均匀、优雅、润亮。

四、翡翠的分类和等级划分-水
指透明度,晶莹剔透,透明清澈为好。
有五个等级!
一级: 透明,阳光透进10mm以上,纯净无色老玻璃地。
二级: 较透明,阳光透进6~10mm,少量老玻璃地特级产品。
三级: 半透明,阳光透进3~6mm,老玻璃地、冰种特级产品。
四级: 微透明,阳光透进1~3mm,色浓、粒粗、新老种。
五级: 不透明,阳光透不进,色浓、底很差、新种。
五、翡翠的分类和等级划分-工
指加工工艺,雕工,做工!有四个等级!
一级:形状比例合适,饱满大方,名师制作,做工巧夺天工,全绿翡翠成品重量超过5克。
二级:形状比例合适,饱满大方,自然流畅,做工匠心独特,全绿成品翡翠重量超过5克。
三级:形状比例合适,饱满大方,普通生产,做工平整光滑,全绿成品翡翠重量超过5克。
四级:形状比例合适, 一般不需要生产 。
翡翠的分类和等级划分2
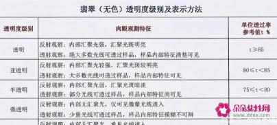
翡翠的种类等级划分一、翡翠(无色)分级
翡翠(无色)因不含颜色要素,所以仅从透明度、质地、净度三个方面对翡翠进行级别划分。
1. 透明度分级
透明度是影响翡翠(无色)品质的最主要的因素,根据翡翠透过自然光的能力将翡翠(无色)的透明度分为五个级别。

2. 质地分级
质地是评价翡翠品质的另一个重要指标,在翡翠(无色)中通常透明度较高的翡翠质地级别也会相对较高。
质地级别根据翡翠组成矿物的颗粒划分为五个级别。
